
6-1. Introduction
The purpose of C-E systems engineering is to use the available C-E resources in a way that best satisfies communications requirements. The goal of the C-E systems engineer is to provide the highest grade of service and the shortest message delay time with available facilities and personnel.
6-2. Network Layout
a. The C-E systems engineer prepares the network layout which is a schematic diagram of the multichannel communications system showing the nodal and interconnecting link configuration. The multichannel network layout reflects the commander's concept of future operations. It provides the basic guidance for engineering the command and area multichannel communications systems and for preparing circuit routing lists, and traffic and radio diagrams. Before an operation begins, the network layout is issued as a planning document to the supporting signal organizations and to higher, adjacent, and subordinate major commands.
b. The accuracy of the network layout depends on an extensive and current data base which should include the following:
(1) User locations and requirements.
(2) Available C-E resources.
(3) Current status of existing networks.
(4) Terrain conditions.
(5) All available data on the enemy.
c. An extensive and reliable database, constantly being updated, is a must for developing the network layout, traffic, and circuit and systems diagrams. The C-E section of each major command, with planning and engineering assistance from the senior signal units, performs the network layout for the command. The elements involved and the logical sequence of actions in laying out a corps area system network are summarized in table 6-1.
6-3. Traffic Engineering
Traffic engineering is the process of determining the anticipated traffic flow in a new multichannel system and the best distribution of C-E resources to accommodate a traffic routing plan that will handle the flow. Traffic engineering continues after the system is operational by analyzing the actual traffic flow to determine problem areas and deficiencies and taking corrective actions. It may sound simple but traffic engineering has its own peculiar complexities and must be performed systematically as described below and summarized in figure 6-1.
a. Determine Requirements. The data base and the network layout provide the basic information required for traffic engineering. Determinable factors that affect the traffic flow plan are user requirements for teletypewriter, data, and telephone services. These factors must be related to the speed and grade of service objectives to determine the needs for dedicated and switched circuits. Remember that the initial design of the network is influenced by the busy-hour, rush-period loads. At times, the traffic offered to the network (system) may reach peaks above that for which it is engineered. To cope with this imbalance between the offered load and available facilities, restrictive measures may be required (and planned for) during high traffic periods and when portions of the network are damaged.
b. Tandem Switching and Path Access Analysis.
(1) After establishing circuit requirements, determine the desirability of tandem switching and the needs for alternate paths. The use of tandem switching reduces the overall circuit requirements but increases the telephone switch traffic loads.
(2) Path access analysis is based on the estimated enemy threat and the vulnerability of the signal installation. The objective of the analysis is to determine the requirements for alternate routing means.
c. Routing Plan. Develop a routing plan after the tandem switching and path access requirements are established. In a new network (based on estimated or anticipated traffic data), the primary routes are usually selected on a least-cost or minimum circuit-miles basis. The capabilities of the switches for alternate routing and routing control (originating office or spill forward), and call shuttle hazards must also be considered. In addition, special routing requirements at communications interface points must be accommodated by the routing plan. For example, the routing may permit command system traffic to enter an area system but prohibit area system traffic from entering the command system.
d. Network Adjustments. After the routing plan is devised, determine the path size requirements and develop instructions for the routing program of each switch. Next, determine the patching requirements and compare the path size requirements with the available facilities as designated in the network layout. Based on the comparison, make appropriate adjustments in the facilities requirements and modify the network layout accordingly.
e. Traffic Analysis. After a network is installed and operational, the traffic engineer continually analyzes its operation to determine problem areas and areas for improvement of the service. The analysis is based on input information obtained from metering devices that measure the various kinds of traffic in the network and permit a qualitative and quantitative view of its operation. Most of the required information is provided in the Traffic Status Report (app C). Metering at tactical automatic switches (TAS) is described in an appendix of FM 24-26. The main objectives of traffic analysis are to:
(1) Change network facilities and systems, if necessary, to accommodate required traffic. This may lead to an expansion or curtailment of certain facilities.
(2) Decide if and how the routing plan must be changed.
6-4. Traffic Engineering Responsibilities
Traffic engineering for multichannel communications supporting the Army in the field is performed primarily at the theater army and corps levels.
a. Traffic engineering is performed by the:
(1) TCC(A) CSPE for theater army command and area communications systems.
(2) Corps signal brigade CSCE for command and area communications systems in the combat zone down to the division level.
(3) Division signal battalion CSCE for the division communications systems.
b. When tactical automatic switches are employed:
(1) The TCC(A) and signal brigade CSCE's coordinate the automatic switch data base changes for the COMMZ and combat area.
(2) In the combat zone, the database changes for automatic stitches at corps nodes and division main will be coordinated by the corps signal brigade CSCE.
(3) The corps signal brigade CSCE must include the automatic switches in the combat area in its traffic engineering. It will receive traffic status reports for the switches from the corps and the division signal battalion.
6-5. Telephone Traffic Engineering
a. Manual and Dial Central Offices. The important aspects of traffic engineering for manual and dial central offices are trunk group planning (fig 6-2) and determining operator position requirements. The procedures for obtaining and using traffic data for engineering networks with manual switching controls are covered in TM 11-486-2. Although TM 11-486-2 establishes traffic engineering standards for fixed communications networks, the standards may also be used as guides for tactical systems.
b. Tactical Automatic Switches (TAS). During the transition from manual to fully automated telephone networks, the problems of integrating the systems involved (interface requirements, PR-SL assignments, routing controls, etc.) generate a need for flexible management procedures. For example, the TAS is an important factor in systems control because of its ability to provide preferential services and implement restrictive measures. Also, metered traffic data should flow directly from the TAS's to controlling CNCE(M) 's with information printouts going to appropriate CSCE's. The point is that managers must be thoroughly familiar with the operation and management of both manual and automated systems.
6-6. Teletypewriter/Data Traffic Engineering
a. Teletypewriter Traffic. The teletypewriter trunking plan must be designed to accommodate the required speed of service and traffic volume. At the same time, the number of message switching processes between teletypewtiter facilities should be kept to a minimum. Since routine and deferred teletypewriter traffic can be delayed, the load curve (amount of traffic, by precedence, transmitted throughout the day) and the time required to clear the traffic (speed of service) must, be carefully considered in planning. The traffic engineer should plan to use the periods of minimum traffic to accommodate the low precedence traffic that is normally delayed during busy hours. This procedure permits channels to be selected on an average-hour basis rather than a peak period or busy hour basis. Procedures for developing the teletypewriter trunking plan (fig 6-3) are covered in TM 11-486-2.
b. Data Traffic. Planning for data trunks is similar to planning for teletypewriter trunks. Data trunks, however, are more critical in that they require wider bandwidth and higher quality circuits.
6-7. The Circuit Routing List/Bulletin
A circuit routing list (table 6-2) provides detailed information required for interconnecting system components. It also provides the patching arrangements required for telephone, teletypewriter, and data circuits in a multichannel communications network. A circuit routing bulletin provides change information to an existing circuit routing list. Changes may also be published as replacement pages to the circuit routing list using the format shown in table 6-2 and appendix C.
a. Preparation. The C-E staff prepares circuit routing lists and bulletins issued by divisions and higher echelons. The C-E officer at each echelon is the responsible individual. Above division level, the C-E section is assisted by systems engineering personnel of the senior signal unit supporting the echelon.
b. Input Information. Preparing a circuit routing list or bulletin requires a detailed knowledge of the status of all resources, as well as the decisions made in preparing the network layout and in traffic engineering. This information is maintained in the CSCE supporting the major command and is updated continuously as activation/deactivation reports are received from the CNCE(M) 's.
c. Distribution. The circuit routing list is distributed as a part of a technical directive to subordinate CSCE's and CNCE(M) 's for implementation. The technical directive is a basis for orders to operating teams for equipment installation, wire and cable installation, and patching at the appropriate CNCE(T) 's.
d. Changes. Changes to the circuit routing list may be directed by a CSCE or they may be the result of circuit actions at a node which has delegated authority to initiate changes. When circuit changes are implemented at a node, they are reported in telecommunications service orders and trouble reports. Changes to circuit routing lists are posted at each CSCE and CNCE(M) immediately after the changes are implemented.
6-8. Traffic Diagrams
A traffic diagram is a schematic representation of traffic routing information. The purpose of a traffic diagram is to provide a simplified reference for determining trunk routing within the communications network. Separate diagrams are used for telephone (fig 6-4) and teletypewriter/data (fig 6-5) networks. Traffic diagrams are typical of circuits installed but do not prescribe the exact circuits installed in every system. The diagrams should show the traffic flow among all elements of the major command and the principal routes to other networks and installations.
a. Preparation. Each major command CSCE is responsible for preparing traffic diagrams of its communications networks. The corps CSCE prepares consolidated traffic diagrams for the combat zone. The chief operator at each switch should prepare simplified diagrams required by the operators and attendants from the diagram and information provided by the CSCE.
b. Input Information. The network layout is the principal source of information for developing traffic diagrams. In an operational network, information for improvement and required changes (reflected in traffic diagrams) is derived from telecommunications service orders, trouble, and traffic status reports.
c. Distribution. Traffic diagrams are published in C-E operations orders, the C-E annex of the command operation order, or in a technical directive issued by a CSCE. Simplified traffic diagrams are often published in telephone directories to assist subscribers in selecting call routes.
d. Changes. Changes to traffic diagrams are required when units and nodes displace, when systems interface and routing changes, and when traffic congestion occurs. The changes may be published as replacement pages or in a communications system document change order.
|
Note: Updating changes to traffic diagrams becomes essential as more semiautomatic switches are introduced into the division area. Automatic switches such as the SB-3614/TT (AN/TTC-41) require SL identifications when they are used in the division level system. Thus, SL's must be included on the traffic diagram to identify the switches. Fully manual switchboards do not require and are not assigned SL numbers unless they directly interface with a TAS (AN/TTC-38). Routing and PR-SL assignment in a TAS system are covered in FM 24-26. |
6-9. Traffic Route Bulletin
A traffic route bulletin (table 6-3) is an extract from circuit and traffic diagrams. It provides information on primary and alternate communications routes.
a. In manual systems, the traffic route bulletin presents a tabular list of the major unit headquarters and their subordinate commands served by other nodes of the communications network. The bulletin lists each unit, its communications designator or code name, and the primary and one or more alternate route(s) (designated by identifying intermediate nodes).
b. In TAS networks, the traffic route bulletin may be used to designate primary and alternate routes for the routing tables at each switch.
6-10. Line Route Map
A line route map is used to specify and record the wire and cable routes in a communications system. In also pinpoints the locations of the facilities associated with the lines. The line route map is keyed to a topographic map(s) or map substitute and is usually prepared as an overlay (fig 6-6).
a. Preparation. The C-E section of each major command prepares a line route map based upon the command's wire and cable requirements.
b. Input Information. When a signal construction unit installs a wire or cable system, it records any deviations from the specified wire or cable routing on the line route map. This information, with reasons for any deviations, is collected by the wire chief at the node responsible for the installation. The wire chief reports the changes to the CNCE(M) which, in turn, reports them in a communications document change order to the controlling CSCE. The CSCE data base is then updated to reflect the actual routing. The CSCE data base should include--
(1) Map coordinates of termination points.
(2) Locations of test points, repeaters, and other installed facilities.
(3) Locations of link/circuit/channel identifications.
(4) Points of interface with other systems.
(5) Cable type, size, and special characteristics.
c. Distribution. Line route maps are issued by the major command as a part of a plan, operation order, or as a part of a telecommunications service order. They are distributed to the supporting wire and cable construction units for implementation. CNCE(M) 's and controlling CSCE's should also receive and maintain copies of line route maps for all installed wire and cable systems within their areas of responsibility.
6-11. Multichannel Systems and Radio Net Diagrams
The multichannel systems and radio net diagrams contain the basic information necessary for the proper organization and operation of multichannel systems links and radio nets. The diagrams provide data required for frequency utilization and reduction of interference. They way also include information that specifies operating modes and conditions.
a. Multichannel Systems Diagram (fig 6-7). This diagram shows the multichannel system that supports a major command. Separate diagrams may be used for area and for command multichannel links.
(1) The diagrams include:
Locations and types of terminal radios, intermediate relays and operating frequencies, cable systems.
Antenna orientations (magnetic azimuths).
Site elevations.
Communications node locations at which multichannel groups are to be determined.
(2) Preparation. The C-E section of a major command and the senior signal unit prepare multichannel systems diagrams during the planning phase. The preparation procedure is shown in figure 6-8.
(3) Input Information. In preparing the multichannel systems diagram, the C-E section obtains information from the CSCE database concerning the network layout (equipment, operation, frequency, antenna azimuth data, etc.). The CSCE data base should be the most reliable source of information because it is continuously updated by change information from the CNCE(M) 's.
(4) Distribution. Normally, multichannel systems diagrams are issued as a part of the C-E annex to the command operations order.
(5) Changes. Changes to multichannel systems diagrams may be issued as replacement pages to the C-E annex or as bulletins in the communications system document change order format.
b. Radio Net Diagrams (fig 6-9). The types of radio nets for the army in the field are dictated by the tactical requirements for each using organization. Variations of the basic (standard) nets may be required because of unit missions, tactical resources, and available resources.
(1) Preparation (fig 6-10). The C-E staff of each major command prepares the radio net diagrams which are normally command oriented and supplement the multichannel systems. The senior signal unit and each organic subordinate unit prepare radio net diagrams which are forwarded to the command C-E section.
(2) Input Information. The senior signal unit obtains information from the CSCE data base on frequencies, call signs, and net composition. Frequencies and call signs are also listed in the CEOI.
(3) Distribution. Radio net diagrams are normally issued as a part of the C-E annex to the command operation order.
(4) Changes. Changes to radio net diagrams may be issued as replacement pages to the C-E annex or as bulletins in the communications system document change order format.
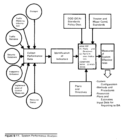
6-12. System Performance Analysis
System performance analysis (fig 6-11) is the process of collecting performance data, identifying effectiveness indicators, and evaluating the indicators to determine communications system effectiveness in meeting required standards. The primary objective of the analysis is to determine what actions, if any, can be taken to improve system performance.
a. Collection of Performance Data. Data is collected continuously at CSCE's based on operational reports and records; this permits frequent system performance analysis.
b. Performance Indicators. Indicators may be extracted directly from the raw data collected or they may be obtained after data reduction or manipulation. The performance indicators may vary with commands and networks, depending upon mission requirements, established standards, command interests, etc. Examples of performance indicators are:
|
Grade of service. Speed of service- by precedence. In-station handling times- by precedence. Station/area outages. Circuit outages. Spare resources employment. Control measures- by type. Security violations. |
c. Analysis and Comparison. Performance indicators must be analyzed, along with the plans and directives that affect performance and operating capabilities, and then compared with established standards to develop the measures of system effectiveness. The standards for comparison will vary with networks and commands, depending upon available equipment, personnel, and the personnel training status. When applicable to the tactical networks, appropriate DOD and DCS performance standards pertaining to systems interface will apply.
d. Measures of System Effectiveness. The measures of system effectiveness may be in either quantitative or qualitative terms. They are used as a basis for determining corrective actions, as factors in estimates and plans for future operations, and as input data for submission to the Department of the Army.
e. Responsibilities. Each major command is responsible for analyzing the communications system performance for its area of communications responsibility y through its CSPE/CSCE. Within a theater of operations, system performance analysis should be performed as frequently as necessary to insure compliance with prescribed system standards and performance criteria.
(1) The commander of the senior signal organization supporting a major command is responsible for periodically conducting an analysis that is responsive to prescribed mission objectives and operational standards prescribed by the command C-E staff. The C-E staff will review the measures of effectiveness that are developed by the signal commander for objectivity and mission accomplishment.
(2) The corps C-E section will consolidate the division and corps analyses. The theater army and corps analyses will form the basis of the system performance information provided to the Department of the Army tailored to fit CONUS needs.
6-13. Electronic Counter-Countermeasures (ECCM)
ECCM is the function of insuring that all measures are taken to counter surveillance and maintain continuity of communications services in the presence of enemy electronic countermeasures (ECM). The primary objectives of C-EMS operations related to ECCM are the reporting of suspected ECM activities (i. e., deception and jamming) as expeditiously as possible and the prompt restoral of degraded communications.
a. ECCM Procedures. The following methods are used to accomplish ECCM functions:
(1) Engineering the network layouts to minimize both the surveillance of the system and the traffic that passes over the networks.
(2) Implementing operating techniques to improve overall network performance in the presence of enemy jamming. Such techniques include changes in antenna orientation, application of special modulation schemes and information transfer rates, changes of RF emission power, applications of special circuits, and switching to alternate frequencies.
(3) Modifying the network layout to reduce interference resulting from enemy jamming.
(4) Operation of special communications stations and nets and/or passing of dummy traffic to deceive enemy surveillance efforts.
b. ECCM Responsibilities. Overall coordination of the ECCM function for the Army in the field is the responsibility of the theater army C-E section. The corps C-E section is delegated the authority by the theater army, to consolidate ECCM information within the combat zone. The consolidated information is then forwarded to theater army headquarters.
|
NEWSLETTER
|
| Join the GlobalSecurity.org mailing list |
|
|
|


















